您好,欢迎进入某某某某电动伸缩门有限公司官网!
半岛体育- 半岛体育官方网站- 半岛体育APP下载

联系我们

邮箱:youweb@admin.com
电话:020-88888888
地址:广东省广州市番禺经济开发区 在线咨询

半岛体育官网

半岛体育- 半岛体育官方网站- APP下载老鼠在传送带上跑金匠寿司道歉:当日餐费全额退还另提供10倍现金补偿杭州涉事门店已停业

发布日期:2026-04-03 11:18 浏览次数:

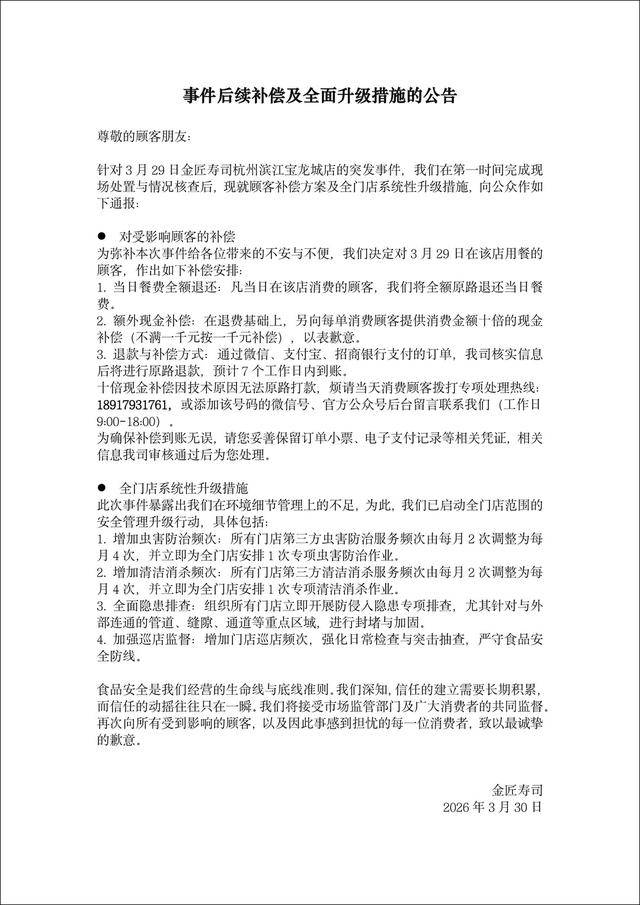
  半岛体育,半岛体育官方网站,半岛体育APP下载3月29日晚,金匠寿司就浙江杭州滨江宝龙城店发生老鼠闯入门店事件发布致歉声明:

  当日16时26分,一只老鼠从外部突然窜入店内。事发后已第一时间调取监控核实情况,并联系专业消杀公司开展现场全面勘查。涉事门店当日所有食材已全部废弃,对在用餐顾客进行免单并有序清退,同时自即日起暂停营业,进行全方位深度清洁与消杀。

  金匠寿司进一步称,涉事门店此前一直按规定开展虫害防治,未发现鼠踪。根据第三方出具的鼠类分析及防治报告,此次捕获鼠类为黄胸鼠,结合现场勘查情况判断,老鼠大概率由门店与商场走廊相通的入口侵入,并非门店内部滋生。

  为弥补本次事件给各位带来的不安与不便,我们决定对3月29日在该店用餐的顾客,作出如下补偿安排:

  1. 当日餐费全额退还:凡当日在该店消费的顾客,我们将全额原路退还当日餐费。

  2. 额外现金补偿:在退费基础上,另向每单消费顾客提供消费金额十倍的现金补偿(不满一千元按一千元补偿),以表歉意。

  3.退款与补偿方式:通过微信、支付宝、招商银行支付的订单,我司核实信息后将进行原路退款,预计7个工作日内到账。

  今天中午11点,橙柿互动记者前往金匠寿司滨江宝龙城店看到,店门口的卷闸门被拉下,贴着“设备检修暂停营业”的告示。

  店内有工作人员在忙碌,柜台前有许多黑色垃圾袋。40分钟时间里,有两拨顾客前来就餐,被店内营业员告知设备维修,暂停营业,何时营业需要等待通知。

联系方式

全国服务热线

020-88888888

手 机:13899999999

地 址:广东省广州市番禺经济开发区

扫一扫,加微信

Copyright © 2022-2025 半岛体育- 半岛体育官方网站- 半岛体育APP下载有限公司 版权所有 非商用版本 备案号: